射頻PCB設計
在射頻PCB設計主題中經常提及的一個術語是平衡-不平衡變換器的使用,但有時可能不清楚這些器件的作用或需要它們的原因。在RF PCB設計中,有時需要阻抗匹配并同時在平衡/不平衡信號之間轉換。這是不平衡變壓器派上用場的地方。
如果您想更詳細地了解什么是不平衡變壓器,因為這可能是一個豐富的話題。某些不平衡變壓器的描述可能相當深奧或過于簡單,因此我會盡量簡潔,并將其與大多數設計師熟悉的PCB設計概念聯系起來。希望您有足夠的背景信息來選擇不平衡變壓器,并將其合并到您的PCB布局中。
很簡單,不平衡變壓器是一種將不平衡(單端)交流信號轉換為平衡(差分)交流信號的設備。平衡-不平衡轉換器可以采用多種形式,盡管最常用的低頻RF信號(例如,CATV和TV天線)是簡單的變壓器或一組耦合電感器。通過在單端RF輸入信號和差分信號之間轉換,可以將信號輸入到差分接收器,偶極天線或其他差分操作的組件中。
以下是一些常見的射頻系統中的不平衡變壓器示例:
簡單的變壓器。這可能是最簡單的巴倫類型,但也是最大的。
中心抽頭變壓器。對于變壓器巴倫來說,這是一個更好的選擇。變壓器的中心抽頭為平衡信號提供了共享參考網絡。平衡-不平衡變換器每一側的阻抗取決于未抽頭側和一半抽頭側之間的匝數比。
LC電路中的耦合。通過利用LC電路中電抗元件之間的耦合,可以創建具有與中心抽頭變壓器相同的阻抗轉換功能的電路。這是一個涉及LC電路仿真的更復雜的主題。
分布式巴倫設計。這些巴倫設計更加復雜,因為它們利用了印刷在PCB上的走線之間的耦合阻抗。類似的結構也用于將平衡-不平衡變換器放置在集成電路中。
我列出的平衡-不平衡轉換器的最終類型涉及多種設計,需要仔細在PCB上布置印刷元件。這是大多數設計人員可能發現深奧的RF PCB設計的一方面。值得慶幸的是,微波工程教科書和研究文獻中有許多設計為巴倫設計提供了良好的起點。下圖顯示了兩個變壓器巴倫和一個簡單的四分之一波長巴倫,可以將其印刷到PCB上。
巴倫示例。頂部和中間:兩個變壓器不平衡變壓器。底部:四分之一波長巴倫。
巴倫人在無源放大器,倍頻器,移相器,調制器和偶極天線饋源中找到了家。在這些應用中,不平衡變壓器執行兩項重要功能。
阻抗匹配
平衡-不平衡變換器的一項重要功能是在平衡-不平衡變換器的平衡端與不平衡端之間提供阻抗匹配。例如,在變壓器不平衡變壓器中,可以通過選擇合適的匝數比,或者選擇初級和次級線圈電感之比來實現。理想的不平衡變壓器的回波損耗為S11 =負無窮大。
隔離
由于不平衡變壓器通過電耦合或磁耦合來傳輸功率,因此它們在平衡和不平衡信號之間提供了一定的自然隔離。只要平衡-不平衡變換器的PCB設計正確,這就能很好地幫助隔離輻射的EMI,使其不通過平衡-不平衡變換器的兩側之間。如果將信號饋入差分接收器,則平衡-不平衡轉換器的平衡端也具有較高的共模噪聲抗擾性。
如何使用巴倫布局RF PCB
在射頻PCB設計布局中使用平衡不平衡變壓器時,存在兩個挑戰:布置平衡不平衡變壓器本身,以及布置不平衡和平衡的線路。遵循與其他RF PCB相同的策略:
在電路塊之間提供隔離,例如使用通孔圍欄或電子帶隙結構(EBG)
選擇較短的走線并在需要時匹配阻抗
嘗試將布局網格化,以使不同的功能塊位于板上的不同位置
在偶極天線饋線上使用時,將平衡不平衡變壓器放置在接地平面區域的邊緣,并將平衡輸出直接路由到天線。這通常在倒F天線或其他微帶天線上完成。換個方向,例如使用單極天線或同軸連接(即帶有U.FL連接器的不平衡天線),無論如何都應在接地平面上進行所有操作。為了提供高隔離度,您可以在饋線周圍以及天線區域和其他電路之間放置接地的保護通孔。

示例Wifi天線,在饋線上有一個不平衡變壓器。
一旦了解了平衡-不平衡變壓器,就可以更輕松地確定哪種平衡-不平衡變壓器最適合您的RF PCB。
豐樂壹博專業PCB設計、PCB Layout、PCBA一站式生產。
如果您想更詳細地了解什么是不平衡變壓器,因為這可能是一個豐富的話題。某些不平衡變壓器的描述可能相當深奧或過于簡單,因此我會盡量簡潔,并將其與大多數設計師熟悉的PCB設計概念聯系起來。希望您有足夠的背景信息來選擇不平衡變壓器,并將其合并到您的PCB布局中。
很簡單,不平衡變壓器是一種將不平衡(單端)交流信號轉換為平衡(差分)交流信號的設備。平衡-不平衡轉換器可以采用多種形式,盡管最常用的低頻RF信號(例如,CATV和TV天線)是簡單的變壓器或一組耦合電感器。通過在單端RF輸入信號和差分信號之間轉換,可以將信號輸入到差分接收器,偶極天線或其他差分操作的組件中。
以下是一些常見的射頻系統中的不平衡變壓器示例:
簡單的變壓器。這可能是最簡單的巴倫類型,但也是最大的。
中心抽頭變壓器。對于變壓器巴倫來說,這是一個更好的選擇。變壓器的中心抽頭為平衡信號提供了共享參考網絡。平衡-不平衡變換器每一側的阻抗取決于未抽頭側和一半抽頭側之間的匝數比。
LC電路中的耦合。通過利用LC電路中電抗元件之間的耦合,可以創建具有與中心抽頭變壓器相同的阻抗轉換功能的電路。這是一個涉及LC電路仿真的更復雜的主題。
分布式巴倫設計。這些巴倫設計更加復雜,因為它們利用了印刷在PCB上的走線之間的耦合阻抗。類似的結構也用于將平衡-不平衡變換器放置在集成電路中。
我列出的平衡-不平衡轉換器的最終類型涉及多種設計,需要仔細在PCB上布置印刷元件。這是大多數設計人員可能發現深奧的RF PCB設計的一方面。值得慶幸的是,微波工程教科書和研究文獻中有許多設計為巴倫設計提供了良好的起點。下圖顯示了兩個變壓器巴倫和一個簡單的四分之一波長巴倫,可以將其印刷到PCB上。
巴倫示例。頂部和中間:兩個變壓器不平衡變壓器。底部:四分之一波長巴倫。
巴倫人在無源放大器,倍頻器,移相器,調制器和偶極天線饋源中找到了家。在這些應用中,不平衡變壓器執行兩項重要功能。
阻抗匹配
平衡-不平衡變換器的一項重要功能是在平衡-不平衡變換器的平衡端與不平衡端之間提供阻抗匹配。例如,在變壓器不平衡變壓器中,可以通過選擇合適的匝數比,或者選擇初級和次級線圈電感之比來實現。理想的不平衡變壓器的回波損耗為S11 =負無窮大。
隔離
由于不平衡變壓器通過電耦合或磁耦合來傳輸功率,因此它們在平衡和不平衡信號之間提供了一定的自然隔離。只要平衡-不平衡變換器的PCB設計正確,這就能很好地幫助隔離輻射的EMI,使其不通過平衡-不平衡變換器的兩側之間。如果將信號饋入差分接收器,則平衡-不平衡轉換器的平衡端也具有較高的共模噪聲抗擾性。
如何使用巴倫布局RF PCB
在射頻PCB設計布局中使用平衡不平衡變壓器時,存在兩個挑戰:布置平衡不平衡變壓器本身,以及布置不平衡和平衡的線路。遵循與其他RF PCB相同的策略:
在電路塊之間提供隔離,例如使用通孔圍欄或電子帶隙結構(EBG)
選擇較短的走線并在需要時匹配阻抗
嘗試將布局網格化,以使不同的功能塊位于板上的不同位置
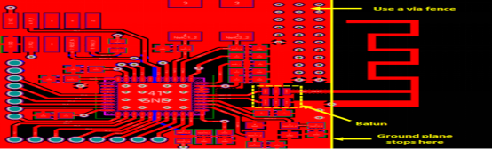
在偶極天線饋線上使用時,將平衡不平衡變壓器放置在接地平面區域的邊緣,并將平衡輸出直接路由到天線。這通常在倒F天線或其他微帶天線上完成。換個方向,例如使用單極天線或同軸連接(即帶有U.FL連接器的不平衡天線),無論如何都應在接地平面上進行所有操作。為了提供高隔離度,您可以在饋線周圍以及天線區域和其他電路之間放置接地的保護通孔。

示例Wifi天線,在饋線上有一個不平衡變壓器。
一旦了解了平衡-不平衡變壓器,就可以更輕松地確定哪種平衡-不平衡變壓器最適合您的RF PCB。
豐樂壹博專業PCB設計、PCB Layout、PCBA一站式生產。
上一新聞:提高PCB設計原型迭代速度